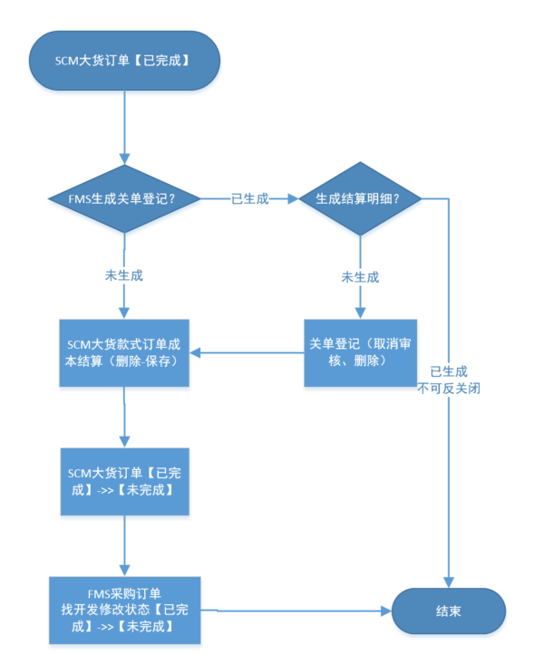
目录 搜索 旺店通(OMS)使用手册1.店铺授权得物2.订单停留在原始订单显示无效货品&平台货品与订单的关系&平台订单明细与实际发货明细不一致3.库存管理:可用库存查询与算法4.SKU出入库记录查询5.旺店通预售功能使用说明6.库存同步7.常用的赠品策略7.1 门店软装系统操作手册7.2 新增赠品SKU8.客服常用功能配置9.常用功能10.常见问题11.库存管理-库存差异查询方法12.给外部运营开通账号通天晓(WMS)使用手册一、快递新增与对接二、电子面单授权申请三、快递修改(OMS、WMS修改)四、后置打印配置(单品分拣打印面单配置))五、常见问题整理六、云打印配置装箱清单模糊问题修复简派(SCM)使用手册饰品货品创建及下首单流程一、大货首单审核步骤二、大货订单反关闭三、改颜色、尺码号型操作自研(FMS)使用手册大货BOM批量新增物料艾造使用手册2021-11-18日迭代功能操作手册影刀RPA群问题搜集①SCM光板-印花-换标-换款问题沟通⑪ 运营相关问题沟通票易通 暂无相关搜索结果! 本文档使用 MinDoc 发布 二、大货订单反关闭 ##### 大货订单反关闭需要供应链总监&&信息技术总监特批后,才可执行文档更新时间: 2025-01-23 11:20 作者:李怡文